Du sagst esdito...
voll bepackt mit tollen Sachen, die das Leben schöner machen,
hinein ins LED-feeling
Auch von mir ein Dankeschön dafür.
Die Suche ergab 30 Treffer
- Do, 08.04.10, 23:04
- Forum: News
- Thema: Ein kleiner Ideenwettbewerb
- Antworten: 61
- Zugriffe: 138372
Re: Ein kleiner Ideenwettbewerb
- Do, 08.04.10, 15:37
- Forum: News
- Thema: Ein kleiner Ideenwettbewerb
- Antworten: 61
- Zugriffe: 138372
Re: Ein kleiner Ideenwettbewerb
Da wüsste ich die Antwort
Bei mir stand heut der Postbote auch mit einem Päckchen vor der Tür
*freu*
Von mir auch vielen Dank an lumitronix
Bei mir stand heut der Postbote auch mit einem Päckchen vor der Tür
Von mir auch vielen Dank an lumitronix
- So, 04.04.10, 15:27
- Forum: News
- Thema: Ein kleiner Ideenwettbewerb
- Antworten: 61
- Zugriffe: 138372
Re: Ein kleiner Ideenwettbewerb
Hallo zusammen, nachdem ich lange nur noch lesend im Forum tätig war, kommt heute mal wieder ein kleiner Beitrag von mir. Hab mir mit UV-LED's einen Platinenbelichter gebaut. Erstmal zur Einstimmung ein paar Bilder: b_closed.jpg b_opened.jpg In meinem Bastelkeller sind einige Schraubenboxen vom Bauh...
- Do, 01.05.08, 21:04
- Forum: Elektronik & Schaltung
- Thema: Solarleuchte im Eigenbau - Bauteileauslegung
- Antworten: 486
- Zugriffe: 1004924
Re: Solarleuchte im Eigenbau - Bauteileauslegung
Hallo zusammen, ich wollte mich für eure Hilfe bedanken. Ihr hattet recht, die beiden Transistoren waren verkehrt herum eingelötet. Ich hatte die Pinbelegung genau andersrum im Kopf und war mir da eigentlich total sicher ;-) Jetzt funktioniert die Schaltung einwandfrei. Danke nochmal. Viele liebe Gr...
- Mo, 21.04.08, 22:24
- Forum: Elektronik & Schaltung
- Thema: Solarleuchte im Eigenbau - Bauteileauslegung
- Antworten: 486
- Zugriffe: 1004924
Re: Solarleuchte im Eigenbau - Bauteileauslegung
[img][/img]
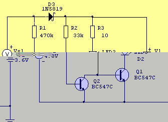
Ich hab bis auf die Diode alle Werte aus dem Schaltbild.
Die D3 ist bei mir eine 1N5818
Ich hab bis auf die Diode alle Werte aus dem Schaltbild.
Die D3 ist bei mir eine 1N5818
- Mo, 21.04.08, 21:46
- Forum: Elektronik & Schaltung
- Thema: Solarleuchte im Eigenbau - Bauteileauslegung
- Antworten: 486
- Zugriffe: 1004924
Re: Solarleuchte im Eigenbau - Bauteileauslegung
Hallo zusammen, ich hab mir jetzt mal die Schaltung von Qs'Tree mit den 3 Akkus nachgebaut. Allerdings hab ich das Problem, dass die LED Tag und Nacht an ist und ich lediglich eine Stromstärke von 1 mA rausbekomm. Hat jemand eine Idee, woran es liegen könnte? Hier mal ein Foto der Schaltung: [img]sc...
- So, 11.03.07, 15:50
- Forum: Elektronik & Schaltung
- Thema: Solarleuchte im Eigenbau - Bauteileauslegung
- Antworten: 486
- Zugriffe: 1004924
Hallo Sailor, du hattest recht. Hab jetzt statt dem 33 kOhm-Widerstand ein 10kOhm Poti rein, dann kann ich die Stromstärke erhöhen, jedoch schaltet sich dann die Solarlampe gar nicht mehr ab... Meinst du, das ich den 22 kOhm-Widerstand (R1) und das Poti in Reihe schalten soll? Oder sollte das Poti d...
- So, 11.03.07, 14:57
- Forum: Elektronik & Schaltung
- Thema: Solarleuchte im Eigenbau - Bauteileauslegung
- Antworten: 486
- Zugriffe: 1004924
Hallo Sailor, danke schon mal für deine Mühe. Also die Spannung über den Akkus beträgt 3,7 Volt. Auch die Spannung über R2 beträgt 3,7 Volt. Die Schaltung hab ich bereits das zweite Mal nachgebaut, sie haben beide funktioniert, jedoch hab ich immer nur eine Stromstärke von 1 bis 2 mA an der LED anli...
- Sa, 10.03.07, 22:24
- Forum: Elektronik & Schaltung
- Thema: Solarleuchte im Eigenbau - Bauteileauslegung
- Antworten: 486
- Zugriffe: 1004924
@DJ: Die Bauteile sind alle angegeben, einfach mal bei den Elektronik-Shops etwas suche. Hier nochmal eine Schaltung, die relativ spät die LED einschaltet. Eine Parallelschaltung von 4 LEDs ist hier auch möglich, allerdings geht die Leuchtkraft der einzelnen LEDs etwas zurück. Die könnte evtl. durc...
- Do, 14.12.06, 16:20
- Forum: LEDs anschließen
- Thema: 4 Weiße LEDs in Reihe an 12V?
- Antworten: 6
- Zugriffe: 8517
Du solltest normalerweise immer Widerstände verwenden, da bei einem unstabilisierten Netzteil Spannungsspitzen auftreten können und diese zerstören dir dann deine LEDs... Außderdem kann die Netzspannung von 230 Volt auch mal Spannungsspitzen haben und dann kommt aus dem Netzteil ein höherer Strom he...
- Do, 14.12.06, 16:16
- Forum: LED-Anfänger
- Thema: Hallöchen erstmal :)
- Antworten: 12
- Zugriffe: 14350
Hallo Michael, wenn du einen Rechner zum berechnen des Widerstandes benötigst, findest du auf der Startseite des Lumitronix-Shop einen. Hier wäre der direkte Link zum Widerstandsrechner http://www.leds.de/shop_content.php?coID=14 Mit diesem kannst du dann ausrechnen, wie groß der benötigte Widerstan...
- Mi, 13.12.06, 21:54
- Forum: LEDs anschließen
- Thema: NT liefert 1500mA - benötigt werden aber 1680
- Antworten: 32
- Zugriffe: 37608
- Di, 12.12.06, 16:01
- Forum: HowTo´s & Tutorials
- Thema: Flackerlicht für Krippenlagerfeuer, LED-Kerzen, Kaminfeuer
- Antworten: 71
- Zugriffe: 170698
- Di, 12.12.06, 15:50
- Forum: LED-Anfänger
- Thema: Ist das richtig so?
- Antworten: 13
- Zugriffe: 14577
- Di, 12.12.06, 15:23
- Forum: LEDs anschließen
- Thema: passt vllt ned ganz hier her aber hat was mit anschließen zu
- Antworten: 9
- Zugriffe: 11160
- Di, 12.12.06, 15:18
- Forum: LEDs anschließen
- Thema: passt vllt ned ganz hier her aber hat was mit anschließen zu
- Antworten: 9
- Zugriffe: 11160
Hallo Timo, das ist ein Lüfter von einem PC. Anschließen kannst du an die beiden Drahtenden zum Beispiel ein Netzteil mit einer Ausgangsleistung von 12 Volt. Am besten, du verlängerst die Drahtenden erstmal, indem du längere Anschlussdrähte hinlötest. Als Netzteil kannst du das aus dem Shop verwende...
- Do, 30.11.06, 20:34
- Forum: HowTo´s & Tutorials
- Thema: Flackerlicht für Krippenlagerfeuer, LED-Kerzen, Kaminfeuer
- Antworten: 71
- Zugriffe: 170698
- Do, 30.11.06, 20:31
- Forum: HowTo´s & Tutorials
- Thema: Flackerlicht für Krippenlagerfeuer, LED-Kerzen, Kaminfeuer
- Antworten: 71
- Zugriffe: 170698
- Do, 30.11.06, 20:18
- Forum: HowTo´s & Tutorials
- Thema: Flackerlicht für Krippenlagerfeuer, LED-Kerzen, Kaminfeuer
- Antworten: 71
- Zugriffe: 170698
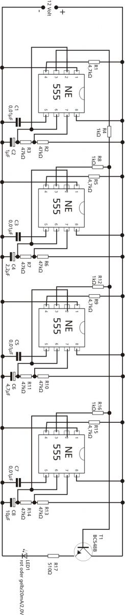
Zur Funktionsweise: Die Schaltung ist mit 4 IC's NE555 aufgebaut. Diese fungieren als astabile Multivibratoren. Jeder dieser astabilen Multivibratoren besitzt eine unterschiedliche Ausgabefreuquenz. Über die Widerstände wird das Signal an die Basis des Transistors angelegt, welcher das Signal dann v...
- Do, 30.11.06, 00:16
- Forum: Elektronik & Schaltung
- Thema: Flackerschaltung
- Antworten: 6
- Zugriffe: 14934
Hallo Timm,
bin gerade dazu gekommen, das How² zu erstellen und ins Forum reinzustellen.
Hier der direkte Link zum Flackerlicht-How²: http://www.lumitronixforum.de/viewtopic.php?t=1284
Solltest du Fragen haben, kannst du dich jederzeit an mich wenden.
Gruß: Andreas
bin gerade dazu gekommen, das How² zu erstellen und ins Forum reinzustellen.
Hier der direkte Link zum Flackerlicht-How²: http://www.lumitronixforum.de/viewtopic.php?t=1284
Solltest du Fragen haben, kannst du dich jederzeit an mich wenden.
Gruß: Andreas
- Do, 30.11.06, 00:11
- Forum: HowTo´s & Tutorials
- Thema: Flackerlicht für Krippenlagerfeuer, LED-Kerzen, Kaminfeuer
- Antworten: 71
- Zugriffe: 170698
Flackerlicht für Krippenlagerfeuer, LED-Kerzen, Kaminfeuer
Hallo zusammen, ich möchte euch hier ein kleines Tutorial zum Bau einer Flackerlichtschaltung mit LED für Krippenlagerfeuer, Kerzen, Kaminfeuer, usw. vorstellen. Benötigtes Material: 1 Widerstand 510Ω (z.B. Art-Nr: 8000330510) 4 Widerstände 1,0kΩ 4 Widerstände 4,7kΩ 8 Widerstände 47kΩ 4 IC's NE555 1...
- Mo, 27.11.06, 20:41
- Forum: Elektronik & Schaltung
- Thema: Flackerschaltung
- Antworten: 6
- Zugriffe: 14934
- Mo, 27.11.06, 00:23
- Forum: Produktfragen
- Thema: Bestellungsstatus
- Antworten: 11
- Zugriffe: 14388
- Mo, 27.11.06, 00:17
- Forum: Produktfragen
- Thema: LED Lichterkette
- Antworten: 10
- Zugriffe: 16994
- Fr, 24.11.06, 23:17
- Forum: LED Modding & Deko
- Thema: LEDs im TV Schrank einbauen. Gedämpftes Raumlicht. Kaufhilfe
- Antworten: 5
- Zugriffe: 9073
Ja, das Universal-Schaltnetzgerät für 3,90 Euro reicht für dein Projekt. Den LED-Reflektor benötigst du eigentlich nicht, da die LEDS nicht so heiß werden, dass sie einen Brand verursachen würden. Wenn du jeweils drei LEDs in Reihe schaltest, benötigst du mindestens einen 150 Ohm Widerstand, ich wür...
