Bridgelux BXRA 9000c --> Kühlkörper / DC-DC Wandler?

Hier werden Fragen zu LED-Grundlagen beantwortet...

Moderator: T.Hoffmann

rifl
User
User
Beiträge: 15
Registriert: Fr, 04.06.10, 23:03

So, 23.09.12, 23:28

Hallo,

vielen Dank für die ausführliche Antwort. Highlight wäre nun natürlich das mit einem PWM Dimmer kombinieren zu können. Wichtig ist dabei, dass ich mit kleinen Bauteilgrößen auskommen muss, die Platine darf max. 55*18mm groß sein, besser 30*18mm. Höhe max. 19mm. eine gut gekühlte Fläche für den MOSFET ist vorhanden.

Ich habe jetzt versucht, die KSQ mit einer PWM Schaltung zusammenzuführen (Knolle-P) Schaltung, da mir die am "einfachsten", mit wenigen und kompakten Bauteilen realisierbar scheint. Außerdem besteht vielleicht irgendwann die Chance, dass ich sie vollends verstehe :-P.

Die Orginalschaltung sieht so aus:
Bild


die modifizierte mit den Angaben deiner KSQ:
ksq_pwm.jpg
Für mich stellen sich folgende Fragen:
* kann es funktionieren (:-D)
* was ist das Bauteil "P1" in der Orginalschaltung - ein veränderbarer Widerstand? Wie bekomme ich den in LT Spice? So wie das hier ausschaut hängt der über den 220nF Ko auf Masse?
* Gibt es einfachere/bessere Schaltungen? Kosten spielen eher eine untergeordnete Rolle.

Die Widerstandswerte von der KSQ müssen vermutlich noch angepasst werden (würde über Mittelanzapfung die ca. 12V beziehen und quasi als "Steuerstromkreis" verwenden. Spricht etwas dagegen? )

lG u. Danke,

Florian
Dateianhänge
20120923_ksq_pwm-ltspice.zip
(978 Bytes) 134-mal heruntergeladen
Borax
Star-Admin
Star-Admin
Beiträge: 12243
Registriert: Mo, 10.09.07, 16:28

Mo, 24.09.12, 11:26

kann es funktionieren
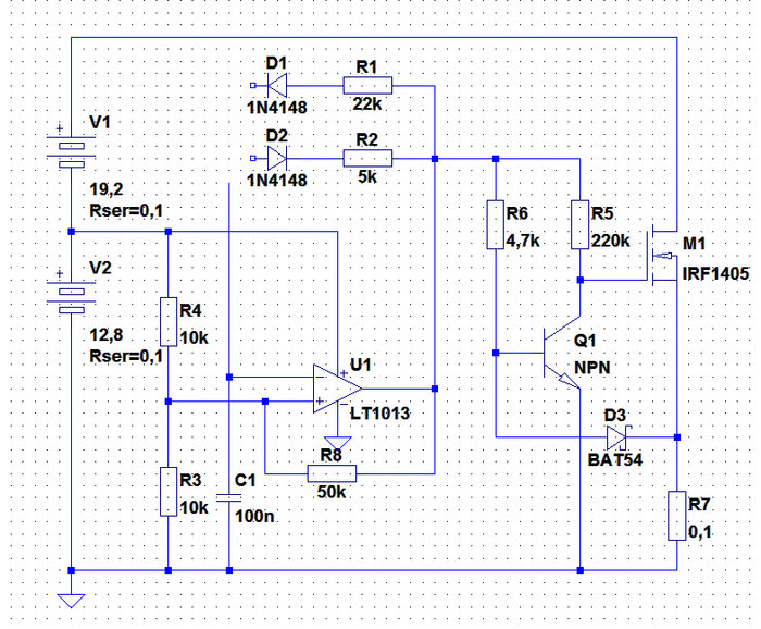
Nein. So nicht (aus verschiedenen Gründen... z.B. sind die 220K/4.7K Widerstände für den Betrieb an 'stabilen' 30-35V angepasst und passen so nicht für den PWM Betrieb).
mit einer PWM Schaltung zusammenzuführen (Knolle-P) Schaltung, da mir die am "einfachsten", mit wenigen und kompakten Bauteilen realisierbar scheint.
Sehe ich anders... Einfacher (und betriebssicherer) ist diese hier:
viewtopic.php?p=129448#p129448
Wegen einer 'kleinen' Platine für diese Schaltung siehe weiter hinten im gleichen Thread. Geht mit SMD Bauteilen aber noch wesentlich kleiner.
was ist das Bauteil "P1" in der Orginalschaltung - ein veränderbarer Widerstand? Wie bekomme ich den in LT Spice?
Ja. Hänge ich Dir an. Die .asy Dateien müssen in das Verzeichnis ...LTspiceIV\lib\sym\ und die .lib sowie die .sub Dateien müssen in das Verzeichnis ...LTspiceIV\lib\sub\ Grundsätzlich bin ich aber kein Freund von Potis im 'off road Betrieb'. Die sind einfach zu sensibel dafür. Besser einen Stufenschalter mit ein paar festen Widerständen für z.B. 20%, 50%, 100%
Für das Poti in LTSpice: In den Schaltplan (asc Datei) muss noch die SPICE directive '.include poti.sub'. Kannst Du aber auch auf meinem angehängten Schaltplan sehen...
Du kannst auch auf den Spanungsregler verzichten und die 12V an einer passenden Stelle im Batteriepack 'abzweigen' wie Du das schon in Deinem Schaltplan vorgesehen hast.
Dateianhänge
Schaltplan_Bauteile.zip
(4.43 KiB) 120-mal heruntergeladen
rifl
User
User
Beiträge: 15
Registriert: Fr, 04.06.10, 23:03

Mo, 24.09.12, 21:33

Hey Borax,

sag mal, bin ich ev. zu blöd dafür? Ich hab gerade alles Mögliche probiert, aber diese poti.sub bekomme ich nicht importiert. In der Component List ist sie nicht zu finden. Wie bringe ich dieses Poti in einen Schaltplan? Muss ich die Library updaten oder dgl?

Sorry, normal bin ich in PC Sachen nicht so ungeschickt :-)

Danke für deine Hilfe,
lG Florian

PS: DAnke auch für den Schaltplan :-). Der passt ja schon ganz gut. Dass ich bei meinem die Widerstandswerte noch anpassen müsste war mir klar. Würde er abgesehen davon funktionieren? Wobei mir die Lösung von dir lieber ist. Ich denke, die werde ich unterbringen.
Borax
Star-Admin
Star-Admin
Beiträge: 12243
Registriert: Mo, 10.09.07, 16:28

Di, 25.09.12, 09:04

diese poti.sub bekomme ich nicht importiert.
Normalerweise reicht es, wenn die im Verzeichnis ...LTspiceIV\lib\sub\ ist. Wenn Du meinen ''Schaltplan' nimmst, klappt es dann mit dem Poti?
Dass ich bei meinem die Widerstandswerte noch anpassen müsste war mir klar. Würde er abgesehen davon funktionieren?
Dann wahrscheinlich schon. So wesentlich anders als die NE555 ist diese Schaltung auch nicht. Aber wie gesagt, die NE555 ist halt einfacher (und was ich so in LTSpice rum probiert habe) auch stabiler.
Antworten