Nichtlineare Pottis

Haben Sie produktspezifische Fragen ?

Moderator: T.Hoffmann

Antworten
Benutzeravatar
Scorpion
Ultra-User
Ultra-User
Beiträge: 918
Registriert: Fr, 20.07.07, 13:07

Di, 01.01.08, 14:42

Hallo

brauche für mein projekt einen Potti bei dem die widerstandsänderung nicht linearverläuft. will eine P5 stufenlos dimmen, von 300mA (entspricht dann pottiwiderstand 0 Ohm) bis nrunoch zu einem fast nichtmehr wahrnehmbaren glimmen (ca 20k Ohm), wenn cih jedoch einen herkömmlichen potti verwende und bei 20k anfange udn langsam weniger drehe verändert sich während der ersten haleben umdrehung nahe zu nichts an der lichtintensität udn dann langsam wird die P5 heller, zum schluss macht sie dann auf ca 2 - 3° drehung noch einen sprung nach oben da hat man dann mit 3° drehung gleich 50 - 60 mA mehr auf der LED und vorher konnte man ne halbe umdrehung drehen und es sind vielleciht 3 mA dazukommen.
desshalb suche ich einen potti der nicht linear verläuft.er soll bei 20k starten dann sehr schnell abfallen und gegen ende kaum noch den wert ändern beim drehen also so dass der A - Anstieg an der LED linear zur gedrehten gradzahl des pottis verläuft.

hoffe ihr versteht was ich meine. hab schon gesucht da ichd enk dass es die dinger auf jedenfall gibt aber da ich den richtigen namen für solche pottis nciht kenn find ich nix. könnt emri da jemand weiterhelfen?
Benutzeravatar
Sailor
Moderator
Beiträge: 9427
Registriert: Di, 28.11.06, 22:16
Wohnort: Saarland, Deutschland und die Welt

Di, 01.01.08, 14:47

Die gewünschten Potis bekommst Du bei den einschlägigen Versendern, weiter Info´s hier.
Benutzeravatar
Scorpion
Ultra-User
Ultra-User
Beiträge: 918
Registriert: Fr, 20.07.07, 13:07

Di, 01.01.08, 15:11

danke für deine hilfe. wenn cihd as richtig verstanden habe brauch ich dann einen tandempotetionmeter?
Benutzeravatar
Sailor
Moderator
Beiträge: 9427
Registriert: Di, 28.11.06, 22:16
Wohnort: Saarland, Deutschland und die Welt

Di, 01.01.08, 15:23

Nein, ein logarithmisches, ein Tandempoti ist nichts anderes, als zwei Potis auf einer Welle.
Benutzeravatar
jm2_de
Hyper-User
Hyper-User
Beiträge: 1188
Registriert: Sa, 06.01.07, 01:26

Di, 01.01.08, 20:11

Ein 20K Poti ist auch garnicht geeignet, kein Wunder das es nicht funktioniert.

Es wäre einfacher wenn Du zwei 10K Potis in Reihe schaltest diese dann parallel
zu einem 20K Poti anschliesst.
Mit dem 20K Poti kannst Du den minimalen Strom einstellen, mit dem einen 10K
Poti den maximalen und das andere 10K Poti ist dann das zum dimmen.
Benutzeravatar
Scorpion
Ultra-User
Ultra-User
Beiträge: 918
Registriert: Fr, 20.07.07, 13:07

Mi, 02.01.08, 00:38

mh dann bräuchte ich lineare pottis?

aber wenn ich insgesamt im endefekt 20 k haben will dann bräuchte ich ja 2x 20 k potis udn einmal 40 dazu üprarallel? weil das halbiert sich doch dann?


mh deine methode wäre dann sicher genauer oder? also präziser, nur sit das eine kostenfrage ich will 12 LEDs jeweils einzeln ansteuern, wenn mich ein potti n eurokostet wären das mit deiner methode 36 € ... uff das ist .. heftig ... naja muss cih mir mal überlegen
synvox
Mega-User
Mega-User
Beiträge: 147
Registriert: Fr, 27.04.07, 04:40
Wohnort: Schweiz

Mi, 02.01.08, 03:21

Es würde sogar noch einiges teurer werden, denn Potis mit entsprechender Verlustleistung (du verbrätst ja zum Teil die Leistung direkt am Poti) wirst du kaum für 1 € pro Stück bekommen. Eine viel bessere Variante (auch von der Dynamik her) wäre es, je einen Power-MOSFET pro Farbkanal zu verwenden und dessen Gate über einen Poti und zwei Widerstände (einer vor und einer nach dem Poti als Spannungsbereichslimitierung) als Spannungsteiler geschaltet mit einer Steuerspannung zu versorgen. Da sich ein MOSFET in einem bestimmten Bereich der Gate-Spannung als spannungsgesteuerter Widerstand (oder spannungsgesteurte Stromquelle, wenn die DS-Spannung hoch genug ist) mit einer relativ schön linearen Kennlinie verhält, kannst du so schön über den ganzen Einstellbereich des Potis faden. Die MOSFETs solltest du natürlich mit genügender Kühlung (Kühlkörper) versehen.

Gruss
Neni
Benutzeravatar
Scorpion
Ultra-User
Ultra-User
Beiträge: 918
Registriert: Fr, 20.07.07, 13:07

Mi, 02.01.08, 10:24

könntest mir das mal aufzeichnen wie genau du das meinst? mit mosfets kenn ich mich ncihtso aus, aber kühlung sollte kein problem sein das bekomm ich hin...

eventuell vielleciht noch dazuschreiben wieviel watt die widerstände/potis/mosfets haben müssen um nicht gleich durchzubrennen ...

Gruß Scorpion!
Benutzeravatar
jm2_de
Hyper-User
Hyper-User
Beiträge: 1188
Registriert: Sa, 06.01.07, 01:26

Mi, 02.01.08, 10:30

Also von 12 P4 war auch nie die Rede, es ging um eine einzelne.
Irgendwie passiert das hier dauernd das sich LEDs nach der Bauteilauslegung vermehren :mrgreen:

Es gäbe da noch eine Möglichkeit das ganze mit einem einzigen NE555,
36 Z-Dioden (bzw Siliziumdioden), billigen MosFETs und sehr günstigen Potis zu bauen.
Bzw da die LEDs ja ähnlich einer Dioden in Kurzschlussrichung funktionieren könnte man
die Z-Dioden auch weglassen - das ist dann aber die Spezialisten Version :wink:
Hätte sogar den Vorteil alle LED zusätzlich gemeinsam über den NE555 zu dimmen. :mrgreen:
Benutzeravatar
Scorpion
Ultra-User
Ultra-User
Beiträge: 918
Registriert: Fr, 20.07.07, 13:07

Mi, 02.01.08, 10:35

mh es sind P5s ... udn jo ichd achte eigentlich wenn ich weis wies mit einer geht kann cih das mal12 (eigentlcih 4 P5s aber jede farbe extra dimmen) machen, naja da hat der geldbeutel eben nicht mitgespielt^^

was genau ist ein NE555 und wie müsste ich den zusammen mit diesen z-Dioden(ich glaube highpower LEDs mögen es nicht so wenn man sie als normale Diode verwendet^^) und den pottis schließen?
synvox
Mega-User
Mega-User
Beiträge: 147
Registriert: Fr, 27.04.07, 04:40
Wohnort: Schweiz

Fr, 04.01.08, 09:04

Hallo Scorpion,

obwohl du mich per PM angeschrieben hast, poste ich die Antwort mal hier, da vielleicht auch andere davon profitieren können.
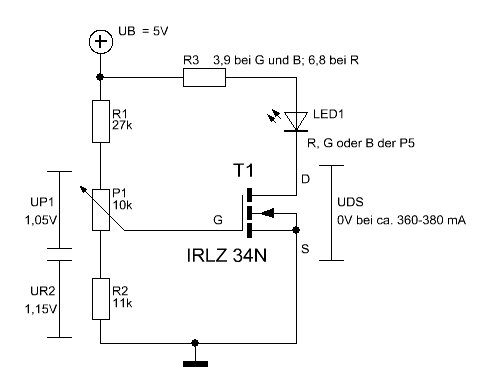
Die folgende Schaltung zeigt ein konkretes Beispiel eines P5-Farbdimmers (je einmal für jede Farbe) mit einem Power-MOSFET. In diesem Fall ist alles für eine Versorgungsspannung von 5V und für genau den im Schaltplan bezeichneten MOSFET (IRLZ 34N) dimensioniert. Dieser kostet bei Reichelt z.Bsp. 0,43€ pro Stück. Die Widerstände R1 und R2 sollten Metallfilm mit <= 1% Toleranz sein. Bei R3 ist je nach LED-Farbe 3,9 oder 6,8 Ohm, <= 2% Toleranz und >= 3W Verlustleistung zu wählen. Der Poti ist unkritisch und kann linear oder logarithmisch (ausprobieren, womit du für dich ein besseres Einstellverhalten erzielst) sein. Beim unteren Anschlag (1,15 V) ist gerade kein Licht mehr zu sehen, beim oberen (2,2 V) fliessen ca. 350 mA durch die LED.
Bei dieser Dimensionierung brauchst du den MOSFET auch nicht zu kühlen, er wird nicht mal warm.
mosfet_led.GIF
mosfet_led.GIF (5.49 KiB) 17718 mal betrachtet
Gruss
Neni
Benutzeravatar
Scorpion
Ultra-User
Ultra-User
Beiträge: 918
Registriert: Fr, 20.07.07, 13:07

Fr, 04.01.08, 12:47

suuper vielen dank! hab zufällig sogar ein netzteil das 5 v bringt, klasse!

werde das ganze mal zusammen basteln und zu nem mischpult verarbeiten, dann kommena cuih bilder udn vielleciht ein how²^^

EDIT: wie kommst du bei R3 auf 3W verlsutleistung? udn muss der auch metallschicht sein doer gehn da normale kohleschicht?
die R1/2 muss cih zusammensetzen aus mehreren abercih denk das sollt ekein problem sein oder?

wieviel wattmuss der Potti und R1/2 verbruachen können ? also verlsutleistung?
synvox
Mega-User
Mega-User
Beiträge: 147
Registriert: Fr, 27.04.07, 04:40
Wohnort: Schweiz

Sa, 05.01.08, 05:49

3W ist einfach grosszügig dimensioniert. Bei der roten LED wird man maximal etwas unter 1W am R3 verbraten, bei grün und blau sogar noch etwas weniger. Aber wenn du für R3 genau 1W-Widerstände nimmst, dann werden sie brütend heiss, und du hast ausserdem kaum Sicherheitsmarge. Aber ok, 2W würden wahrscheinlich auch noch ausreichen :wink: . Metallschicht oder -film ist bei diesen sicherlich auch von Vorteil, da die Toleranzen geringer sind und die Baugrösse kleiner ist bei gleicher Verlustleistung.

Die Verlustleistung von R1, R2 und P1 ist absolut unkritisch, da der durch diese drei Elemente fliessende Strom gerade mal ca. 100 µA beträgt. Wenn du nicht die passenden Werte für R1 und R2 hast oder besorgen kannst, dann kannst du sie auch zusammensetzen, kein Problem. Allerdings habe ich schon darauf geachtet, dass die Werte aus der R12- bzw. R24-Widerstandsreihe und somit auch problemlos beschaffbar sind.

Gruss
Neni
Benutzeravatar
Scorpion
Ultra-User
Ultra-User
Beiträge: 918
Registriert: Fr, 20.07.07, 13:07

So, 06.01.08, 00:14

ok dankenochmal .. endlcih kanns beginnen, gäbe es schon credits würdest ne ganze handvoll für bekommen (kommt auch ncoh sobald sie wieder da sind ganz sicher!)

Gruß Scorpion
Benutzeravatar
Scorpion
Ultra-User
Ultra-User
Beiträge: 918
Registriert: Fr, 20.07.07, 13:07

Fr, 01.02.08, 11:04

ok jetzt hab ich nochmal ne kleine Frage dazu. habe bisher einen cluster mi 4 P5s betrieben udn läuft alles einwandfrei (für die die es nachbauen wolllen; nehmt Lineare Pottis, ist glecihmäßiger ...)

seh aber grad in der schublade, dass ich ja nochmal n kühlkörper und die anderen P5s hab. da die ganzenteile nicht ganz billig waren in der summe, dachte ich könnt ich ja die zweiten 4 parallel zu den ersten anschließen. klar, dann werden immer 2 zusammen gesteuert aber das ist nicht so schlimm.

hab das ganze mal unten aufgezeichnet. ich weis 2 LEDs Parallel mit nur einem Vorwiderstand ist gaaarnicht gut^^ aber wie hoch ist da die gefahr dasswas kaputt geht? ich hoff/denk es ist zu vernachlässigen ...

jetzt ist nru ncoh die frage welcher mosfet, weil wenn ich die ja Parallel mach brauchen sie auch mehr Strom. nichtmehr nur 350 sondern doppelt so viel. geht das acuh mti diesem mosfet oder brauch ich einen anderen ?
Dateianhänge
hier hab ich mal die LED eingezeichnet so wie ich sie anschließen möchte ...
hier hab ich mal die LED eingezeichnet so wie ich sie anschließen möchte ...
Benutzeravatar
Sailor
Moderator
Beiträge: 9427
Registriert: Di, 28.11.06, 22:16
Wohnort: Saarland, Deutschland und die Welt

Fr, 01.02.08, 11:14

Der FET kann schon einiges mehr ab.

Deine Schaltung ist aber falsch. Um mehrere LED´s parallel zu betreiben, benötigt Du entweder in jedem Kreis einen 3,9 Ohm Widerstand oder wenn Du bei einem Zentralwiderstand bleiben willst einen Widerstand, der nur halb so groß ist. Sonst ist der Strom durch beide LED´s (fast genau) so hoch wie der derzeitige Strom durch eine LED! :wink:
Benutzeravatar
Scorpion
Ultra-User
Ultra-User
Beiträge: 918
Registriert: Fr, 20.07.07, 13:07

Fr, 01.02.08, 11:20

ok danke, dann werd ich wohl doch noch ein paar leistungswiederstände kaufen, hab grad gelesen, dass da smit dem zentralen doch nciht ganz so gesund ist leider.

wen der FET das packt, muss ich dann am potti oder dem widerstand vor oder nach potti was ändern? oder liefert der FET einfach mehr wenn ich zwei LEDs dran hab???
Borax
Star-Admin
Star-Admin
Beiträge: 12243
Registriert: Mo, 10.09.07, 16:28

Fr, 01.02.08, 12:58

Nein, da musst Du nichts ändern. Die Widerstände sind wohl sehr genau auf die typische Charakteristik des IRLZ 34N abgestimmt, so dass der IRLZ 34N genau von nahe 0 bis 100% (dann hat er quasi 0Ohm) gesteuert wird. Die Strombegrenzung erfolgt durch den Vorwiderstand R3.
Benutzeravatar
Sailor
Moderator
Beiträge: 9427
Registriert: Di, 28.11.06, 22:16
Wohnort: Saarland, Deutschland und die Welt

Fr, 01.02.08, 13:25

Wenn der Widerstand R3 bei 3,9 Ohm bleibt, ist der maximal mögliche Strom um die 400 mA, daher muss dieser kleiner werden (bei Verwendung als Zentralwiderstand) oder es muss für jede LED ein eigener Vorwiderstand von 3,9 Ohm in die Schaltung.

Der rest der Schaltung kann natürlich unverändert bleiben.
Benutzeravatar
Scorpion
Ultra-User
Ultra-User
Beiträge: 918
Registriert: Fr, 20.07.07, 13:07

Fr, 01.02.08, 13:44

ok ich denke werde für jede LED nen eigenen Vorwiderstnad reinhaun. bei einer wird der schon recht warm wenn jetzt also noch merh fließt wird mir der zuheiß.


aber wenn der rest so bleiben kann ist das die bisher beste schaltung die ich je gesehn hab! :-D klasse noch mal ein lob an synvox^^
Borax
Star-Admin
Star-Admin
Beiträge: 12243
Registriert: Mo, 10.09.07, 16:28

Fr, 01.02.08, 17:37

...für jede LED nen eigenen Vorwiderstnad reinhaun
Würde ich auch empfehlen. Abgesehen davon, 1.95Ohm wirst Du sowieso nicht bekommen, also müsstest Du im Zweifelsfall zwei 3.9Ohm Widerstande parallelschalten, so dass Du auch gleich bei einem Widerstand pro LED bleiben kannst. Bei den 6.8Ohm wäre es was anderes, aber gerade diese müssen am meisten Leistung vertragen, da hier der Spannungsabfall höher ist.
synvox
Mega-User
Mega-User
Beiträge: 147
Registriert: Fr, 27.04.07, 04:40
Wohnort: Schweiz

Sa, 02.02.08, 09:48

Achtung:
Ich habe den Poti und die Widerstände (bzw. die daraus resultierenden Spannungen) so berechnet, dass der IRLZ34N bei voll aufgedrehrtem Poti eben nicht ganz durchlässig wird, sondern dann gerade an der Grenze zu seinem pseudolinearen Spannungs-Strom-Verhalten betrieben wird. Der Vorwiderstand R3 dient vor allem dazu, den Spannungsabfall UDS am IRLZ selbst immer so gering wie möglich zu halten (der IRLZ soll möglichst nicht warm werden, weil die Spannungs-Strom-Kennlinie eines MOSFET stark temperaturabhängig ist), aber hoch genug, um im Regelbereich zu bleiben (ca. 100 - 300 mV). R3 sorgt natürlich auch für eine Endlimitierung des max. möglichen Stromes.

Was ich sagen will, ist, dass man mit dieser Dimensionierung nicht einfach den doppelten Strom durch den IRLZ fliessen lassen kann bzw. diesen dann in entsprechendem Verhältnis regeln kann.
Was man aber problemlos machen kann, ist jeweils für jede LED, welche man parallel betreiben will, einen eigenen IRLZ34N plus Widerstand R3 zu nehmen und einfach jeweils die Gate-Anschlüsse (G im Schaltplan) der einzelnen MOSFETS zusammen parallel am Poti anzuschliessen. Da ein MOSFET praktisch keinen Steuerstrom zieht, belastet er den Spannungsteiler mit Poti (fast) gar nicht. Also kann man auch (fast) beliebig viele IRLZ34Ns an den Poti-Spannungsteiler-Teil anschliessen, um mehrere LEDs mit einem Poti parallel zu dimmen.

Gruss
Neni
Benutzeravatar
Scorpion
Ultra-User
Ultra-User
Beiträge: 918
Registriert: Fr, 20.07.07, 13:07

Sa, 02.02.08, 10:30

mhmh ... ok joa gut so schlimm wär das glaub ich auch nicht einfach da ncoh 12 MOSFETs zuzukaufen, die kosten 40cent das stück das reit auhc kein loch mehr ins budget ... gutwerd ichd as mal machen. lol ich bin froh wenn dasmischpult mal fertig ist! ^^
Antworten