Solarleuchte im Eigenbau - Bauteileauslegung

Fragen zu Schaltungen, Elektronik, Elektrik usw.

Moderator: T.Hoffmann

Antworten
Olibau
Mini-User
Beiträge: 5
Registriert: Mi, 04.07.07, 11:35

Mi, 11.07.07, 11:34

Habe ein bißchen im Netz gestöbert, unter anderem auch bei zetex, haben ja interessante Teile im Angebot.
Wahrscheinlich kennst Du die Seite, falls nicht, habe ich mal den Link unten:

http://www.zetex.com/3.0/application.as ... =3&curr=10


Auch das pdf-file ist sehr interessant welches da aufgeführt ist:

DN81 - Lighting design note handbook

Leider habe ich es ja, wie schon erwähnt, nicht so mit der Entwicklung einer Schaltung...
aber vielleicht helfen Dir ja die files etwas weiter...
Benutzeravatar
Qs'Tree
Mega-User
Mega-User
Beiträge: 196
Registriert: So, 04.06.06, 19:30
Wohnort: Bayern

Mi, 11.07.07, 12:33

Der Link zu Zetex ist ja echt cool und die Schaltungen genial einfach aber echt wirkungsvoll.
Auch hier ist wieder der ominöse FMMT617 im Spiel, ohne diesen Transistor geht einfach nix.

Ich hab jetzt aber zwei Fragen:
1. Wo bekommt man die ICs von Zetex?
2. Eine Tagabschaltung müßte noch vorgeschaltet werden, oder?
Ragnar Roeck
Ultra-User
Ultra-User
Beiträge: 924
Registriert: Di, 20.02.07, 19:40

Mi, 11.07.07, 13:19

http://www.weisbauer.de/ und http://www.futureelectronics.com/ haben die ICs im Angebot, ob man da aber nur als Händler zuschlagen kann, konnte ich auf die Schnelle nicht herausfinden.
Benutzeravatar
Qs'Tree
Mega-User
Mega-User
Beiträge: 196
Registriert: So, 04.06.06, 19:30
Wohnort: Bayern

Mi, 11.07.07, 14:50

Danke Ragnar Roeck, hab mir das mal angesehen, vermutlich versenden die nur an Firmen und dann auch nur große Mengen. Evtl. bekommt man aber auch als Privatperson eine paar Versuchsmuster...

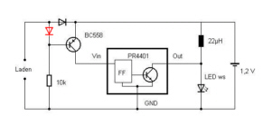
Ich möchte nochmal auf die Schaltung von jubr zurückkommen. Eigentlich gefällt sie mir echt gut, da total einfach und gute Funktion.
583_SchaltplanPR4401funktionsfhigkleinformat_1.jpg
583_SchaltplanPR4401funktionsfhigkleinformat_1.jpg (11.51 KiB) 107426 mal betrachtet
Allerdings hat diese Schaltung wieder den Nachteil, das der Transistor die Helligkeit der LED erheblich reduziert. Wird die Emittor-Kollektor-Strecke überbrückt, leuchtet die LED deutlich heller. Da bringt dann auch der neu PR4402 nichts. Dieser hat einen Stromfluß von max. 40mA, der PR4401 nur max. 22mA.
Ein BC327-25 hebt die Lichtausbeute etwas an, es geht aber sicherlich noch besser. Gibt es sowas wie den FMMT617 aber als PNP-Version?
Ragnar Roeck
Ultra-User
Ultra-User
Beiträge: 924
Registriert: Di, 20.02.07, 19:40

Mi, 11.07.07, 15:28

FMMT717.

EDIT: steht bei Reichelt fälschlicherweise als NPN Transistor drin, im Datenblatt des Herstellers ist es dann natürlich PNP.
Benutzeravatar
cni
Ultra-User
Ultra-User
Beiträge: 581
Registriert: Di, 19.09.06, 13:32
Wohnort: Coburg, Bayern, Deutschland
Kontaktdaten:

Mi, 11.07.07, 23:01

Qs'Tree hat geschrieben:Danke Ragnar Roeck, hab mir das mal angesehen, vermutlich versenden die nur an Firmen und dann auch nur große Mengen. Evtl. bekommt man aber auch als Privatperson eine paar Versuchsmuster...
Ja, bei Future Electronics kann man sich Promotion Artikel bestellen: http://www.futureelectronics.com/promos/
Allerdings von Zetex Semiconductors nur die ZXCT Serie! :cry:
Olibau
Mini-User
Beiträge: 5
Registriert: Mi, 04.07.07, 11:35

Do, 12.07.07, 08:48

Hallo,

bei http://www.distrelec.com/ishopWebFront/ ... de&shop=DE

lassen sich fast alle Bauteile aus den Plänen von Zetex bestellen...

Ist zwar nur für Gewerbetreibende, habe aber die Möglichkeit da zu bestellen...

Bei Interesse läßt sich da sicher etwas arrangieren...

Zu der Tagabschaltung und den Anschluß der Solarzelle für die Pläne von Zetex... ja, da haben wir es ja wieder, mein kleines Problem - Schaltungen entwickeln... kann ich nicht so besonders gut... :cry:

Werde mir auf jeden Fall mal die Bauteile besorgen und die Schaltungen von Zetex nachbauen...

Bis dann...
jubr
User
User
Beiträge: 15
Registriert: Mo, 09.07.07, 09:42

Fr, 13.07.07, 06:26

@ Qs'Tree:

hallo,

hab deine optimierte 1,2V Schaltung nachgebaut. Bei mir wird aber bei frisch geladenen Akku die LED nicht dunkler sondern flackert die ganze nacht (zumindest bis ich ins Bett geh).
Da der Akku ja von der Solarzelle geladen wird, müsste die Spannung begrenzt werden.
Benutzeravatar
Qs'Tree
Mega-User
Mega-User
Beiträge: 196
Registriert: So, 04.06.06, 19:30
Wohnort: Bayern

Fr, 13.07.07, 15:43

jubr hat geschrieben:
Bei mir wird aber bei frisch geladenen Akku die LED nicht dunkler sondern flackert die ganze nacht
Was verstehst du unter flackern? Geht die LED an und wieder aus oder ist es ein extrem schnelles pulsieren?
Hast du mal den Fotowiderstand komplett abgedunkelt oder von der Schaltung getrennt?
Wenn der Fotowiderstand von der Schaltung getrennt ist, müßte die LED sehr hell leuchten.
Je nach Empfindlichkeit der Fotozelle reagiert die Schaltung auch auf geringste Helligkeit. So kann die leuchtende LED bereits den Fotowiderstand beeinflussen.

Hast du die Schaltung 1:1 nachgebaut, alle Bauteile wie aufgelistet?
Du kannst auch probeweise mal einen 0,1µF anstatt eines 0,22µF Kondensator verwenden, die größe hat einen wesentlichen Einfluß auf die Leuchtweise der LED.
jubr
User
User
Beiträge: 15
Registriert: Mo, 09.07.07, 09:42

Fr, 13.07.07, 16:06

hallo ,

ist schnelles pulsieren. Am 1. Tag kam ein ausgesuchter Akku mit 1,2 V rein lief über Nacht prima. Nach der 1. Solarladephase kam dieses pulsieren. Die Led wird dadurch auch nicht hell.
Ja bin zum C und hab die Schaltung auf den Tisch gelegt. Nur beim Kondensator war der Herr sich nicht sicher.
Ist so ein kleiner blauer nur mit der aufschrift 224 ?

mfg
Benutzeravatar
Qs'Tree
Mega-User
Mega-User
Beiträge: 196
Registriert: So, 04.06.06, 19:30
Wohnort: Bayern

Fr, 13.07.07, 20:24

Der Kondensator passt. Das ist ein 0,22µF Kondensator. Hier kannst du mal einen 0,1µF testen.
Dadurch sollte die LED minimal dunkler aber auch stabiler werden.

Mit welchem Solarmodul lädst du den Akku und kannst du mal die Spannung am Akku messen?
Finde ich seltsam, dass die Schaltung zunächst einwandfrei funktioniert hat und nach dem ersten Laden pulsiert die LED. Klingt blöd, aber häng auch mal einen anderen Akku dran.

...ich fahr jetzt in den Urlaub... :wink:
Benutzeravatar
Berni
Ultra-User
Ultra-User
Beiträge: 710
Registriert: Mi, 30.08.06, 15:19
Wohnort: Balingen
Kontaktdaten:

Sa, 14.07.07, 10:42

Hi,

ich hab mir jetzt nicht ganz alles durchgelesen...
Zum einen, weil mir die Zeit nicht reicht und zum anderen, weil ich es nicht verstehe.

Meine Mutter kam vorher zu mir her und hat mich gefragt, ob ich ihr eine
Solarlichterkette mit Dämmerungsschalter bauen kann/will.
Jetzt finde ich hier aber nur Schaltungen für 1 LED.

Das Produkt, dass meine Mutter gesehen hat, betreibt aber mit einer kleineren Solarzelle als der hier
verwendeten eine Schaltung, die 24 LEDs die ganze Nacht leuchten lassen soll.

Wäre das hier bei diesen Schaltungen auch möglich, oder kommt das so teuer, dass sich der
Fertigkauf für sie ehr lohnt? Bis zu 25€ würden zur Verfügung stehen, bevor es sich nicht mehr lohnt.

Grüße,
Berni
jubr
User
User
Beiträge: 15
Registriert: Mo, 09.07.07, 09:42

So, 15.07.07, 09:20

@ Berni:

Hallo,

eine kleiner Solarzelle glaub ich nicht. Gerade bei unseren kleinen Schaltungen mit 1,2V brennen die eine LED gerade mal ca 6h. Ich glaubbe Du wirst woll eine 12V Solarzelle nehmen mussen um mit 24 LED eine vernünftige laufzeit zu bekommen. Aber 24 helle LED´s kosten schon gut 24 Euro.
Benutzeravatar
Berni
Ultra-User
Ultra-User
Beiträge: 710
Registriert: Mi, 30.08.06, 15:19
Wohnort: Balingen
Kontaktdaten:

So, 15.07.07, 10:28

Ich weiß nicht, wo du die LED Preise her hast, aber ich würde dir http://www.leds.de mal empfehlen...ich glaube nicht, dass ich auf 24€ durch LEDs komme, zumal ich ein vergleichbares Produkt (sicher keine High End LEDs) will und kein qualitativ 10x höheres ;)

Die Solarzelle passt in einen Kreis mit 8cm Durchmesser, jetzt kannst du dir den Flächeninhalt ausrechnen *gg*

Grüße,
Berni
jubr
User
User
Beiträge: 15
Registriert: Mo, 09.07.07, 09:42

So, 15.07.07, 12:28

@ Berni:
stimmt, die preise sind schon sehr gut. Glaube aber das es mit diesem kleinen Solarpanel nicht möglich ist genügend akkus zu laden um eine ausreichend Leuchtdauer zu ermöglichen. Hast Du evtl einen Link von der Lichterkette?

@ Qs'Tree:

Das Solarmodul liefer bei Sonneneinstralhlung 2,4-2,6 V, am eingebauten Akku sind es 1,29V (ausgebaut 1,9-1.99V)
Einwandfrei funktionierte es ja deshalb weil ich einen Akku einbaute der 1,2 Vgenau hatte. Nach der Solarladung hab ich ca. 1,4 V und da flackerts.
- Die andere PR4401-Schaltung schaltet die LED zu früh (bei leichter Dämmerung) und ist dementsprechend schon bei Dunkelheit am ende. Glaube wenn man da nen Fotowiderstand einbaut gings besser, nur wo?
jubr
User
User
Beiträge: 15
Registriert: Mo, 09.07.07, 09:42

So, 15.07.07, 17:32

hier mal ne abgeänderte Version die soweit ganz gut funzt bis der LDR kompett abgedunkelt wird, dann geht die LED aus. Wo muss ich ändern um das zu vermeiden?
Das Program kennt den PR4401 nicht, daher nur ein Screenshot der relevanten Seite.
2152_Bild_1.jpg
luckylu1
Hyper-User
Hyper-User
Beiträge: 1405
Registriert: So, 29.04.07, 05:11
Wohnort: berlin

So, 15.07.07, 17:45

versuche doch einfach mal einen widerstand parallel zur solarzelle, den wert durch versuch ermitteln, könnte etwa im bereich von 10kohm bis 1kohm liegen.

deine schaltung ist etwas unglücklich, der widerstand im emitterkreis ist nicht gut! besser du legst diesen widerstand in den kollektorkreis, direkt vor die basis des 2. transistors.
Zuletzt geändert von luckylu1 am So, 15.07.07, 17:51, insgesamt 1-mal geändert.
jubr
User
User
Beiträge: 15
Registriert: Mo, 09.07.07, 09:42

So, 15.07.07, 17:49

hmm, hat die Solarzelle (in der Schaltung V2 2,4V) in diesem Fall einen einfluss bei Dunkelheit?
jubr
User
User
Beiträge: 15
Registriert: Mo, 09.07.07, 09:42

So, 15.07.07, 20:22

luckylu1 hat geschrieben
deine schaltung ist etwas unglücklich, der widerstand im emitterkreis ist nicht gut! besser du legst diesen widerstand in den kollektorkreis, direkt vor die basis des 2. transistors.

danke das wars nun leuchtet sie auch bei absoluter dunkelheit relativ hell. Werde das mal ein paar Tage testen und dann berichten
2152_Bild_3.jpg
jubr
User
User
Beiträge: 15
Registriert: Mo, 09.07.07, 09:42

So, 22.07.07, 09:54

So, nach mehreren Tagen kann ich nun sagen das bei Einem Akku mit 600mAh die Lampe nach ca.1 Stunde das leuchten einstellt. Bei meinem Modell ist es nicht möglich einen särkeren Akku vernünftig zu laden. Vollgeladen würde ein 1700mAh Akku mehrere Stunden Licht ergeben. Auch müssten die Bauteile optimiert werden den die LED wird komplett abgedunkelt etwas schwächer.
luckylu1
Hyper-User
Hyper-User
Beiträge: 1405
Registriert: So, 29.04.07, 05:11
Wohnort: berlin

So, 22.07.07, 11:16

folgende empfehlungen dazu, zum testen

miss mal von der schottky diode den sperrstrom, wenn der über 0,5 mA liegt, solltest du die austauschen, dazu solltest du einfach statt der solarzelle den strommesser anschliessen, vorher aber unbedingt mit einem durchgangsprüfer (widerstandsmessung durchführen, nicht das du dir noch dein multimeter zerschiesst^^

in den emmitterzweig des bc337 eine diode (1n4148) in flussrichtung einfügen, damit verbesserst du die zusteuerung bei beleuchtetem fotowiderstand. die diode ist nur ein beispiel, es sollte nur keine schottky sein, der effekt wäre zu gering.

den kollektorwiderstand des bc337 auf 6,8Kohm verringern und einen 5Kohm widerstand von der basis des bc558 nach +
schalten, begründung: der 6,8Kohm widerstand lässt etwas mehr strom im on zustand in die basis des bc558 fliessen, der steuert weiter auf und der wirkungsgrad deines wandlers verbessert sich etwas. der 5kohm widerstand dient dazu, den sperrstrom des bc337 abzuleiten, wenn dein bc558 eine verstärkung von 500 hat und der sperrstrom durch den bc337 nur 5 nA ist, fliessen im kollektorkreis des bc558 schon 2,5 mA, damit schwingt dein schaltregler zwar noch nicht an (deswegen merkst du das nicht) aber der strom geht dir für die ladung deiner zelle verloren.

wenn du wissen willst, was am meisten effekt bringt, müsstest du jede änderung einzeln testen, aber eigentlich
bin ich mir sicher, das es so zumindest besser funktioniert. :lol:
Benutzeravatar
Qs'Tree
Mega-User
Mega-User
Beiträge: 196
Registriert: So, 04.06.06, 19:30
Wohnort: Bayern

Mo, 23.07.07, 13:42

So, doch mal schnell der Internetsucht verfallen und anstatt Pool an den Rechner setzen....

@jubr: Wieviel Strom bringt denn eigentlich deine Solarzelle?

Irgendwie hab ich den Verdacht, dass der PR4401 fuer Solarlampen nicht optimal geeignet ist. Mit meiner einfachen Schwingkreisschaltung hab ich die gleiche Helligkeit und die Leuchtdauer ist erheblich laenger.
Eigentlich sollte eine LED mit mit dem PR4401 & einem 600mA Akku ueber 20 Stunden leuchten.
Aber man braucht hier schon einigen Aufwand, um den Wandler sauber zu trennen, damit dieser keinen Strom zieht.

Soweit bin ich mit meiner einfachen Schwingkreisschaltung sehr zufrieden, nun suche ich noch nach einer Loesung, damit der Schwingkreis bei entladenen Akku abschaltet, aktuell faengt die LED zu blinken an, wenn der Akku fast enladen ist.

Bin mal auf die praktischen Ergebnisse der Verbesserungen von luckylu1 zum PR4401 gespannt...

... so, zurueck an die Strandbar :wink: :wink: :wink:
jubr
User
User
Beiträge: 15
Registriert: Mo, 09.07.07, 09:42

Mo, 23.07.07, 20:16

ein paar Messdaten
-Solarzellen: 40mA bei voller Sonneneinstahlung
-Stromverbrauch am Tag: 0,04mA
-Stromverbrauch bei Dunkelheit: 37mA
luckylu1
Hyper-User
Hyper-User
Beiträge: 1405
Registriert: So, 29.04.07, 05:11
Wohnort: berlin

Mo, 23.07.07, 20:30

dann sind deine solarzellen einfach zu schwach, 600mA/h x 1,4 (ladefaktor) = 840mA/h, 840mA/h : 40mA = 21h
ladezeit bei voller sonneneinstrahlung, da kann ja nicht mehr bei rauskommen.
jubr
User
User
Beiträge: 15
Registriert: Mo, 09.07.07, 09:42

Mo, 23.07.07, 21:06

Evtl ein Messfehler von mir? Das Panel ist Orginal in einer Solarlampe eingebaut(in der Beschreibung steht 6h für 1Akku 600mAh). Warum ich die umbaue ist eine lange geschichte und hat mit dem weiblichen Geschlecht zu tun. Hab mal bei C nachgeschaut auch ein Powerpanel geeignet zum laden von einem Akku hat 0,053A und 2,4 V.
Geht anstatt des BC558 auch einen S9015?
Antworten