LED-Umbau Focus RS in.pro Heckleuchten
Moderator: T.Hoffmann
Ich möchte Euch heute mal einen neuen Umbau vorstellen. Es handelt sich um Led-Rückleuchten von in.pro, die normalerweiße oben eine gelbe Blinkerfläche und unten eine rote Stand- und Bremslichtfläche haben. Ein Kumpel von mir wollte aber, dass die komplette Fläche rot oder gelb, je nach Anforderung leuchtet. Daher suchte ich krampfhaft nach super hellen Duo-Leds mit den Farben rot und gelb. Ich fand sie dann zum Glück in einem Onlineshop und dann ging die Materialschlacht los. 104 Leds und dazu 104 Vorwiderstände......
Es ist natürlich auch noch eine Showfunktion dazu gekommen....
Seht selbst.
Der Umbau: Erster Test:
Es ist natürlich auch noch eine Showfunktion dazu gekommen....
Seht selbst.
Der Umbau: Erster Test:
Hier noch dazu gehörige Ansteuerung:
Und natürlich das Video:
http://www.youtube.com/watch?v=8lDlnSypA-c
Gruß René
Und natürlich das Video:
http://www.youtube.com/watch?v=8lDlnSypA-c
Gruß René
Zuletzt geändert von amiarts am Mi, 28.03.12, 17:00, insgesamt 2-mal geändert.
Wow! Tolle Arbeit!
Die Verdoppelung der Signalfläche finde ich gut.
Mich persönlich würden nur stören:
Bei gleichzeitigem Blinken und Bremsen erscheint mir der Blinker zu schwach.
Könnte man mit den IC nicht realisieren, daß bei gleichzeitigem Blinken und Bremsen ca 2/3 der roten LED-Chips auf Rücklichtniveau gedimmt werden?
(Und der Showmodus ist doch alberner Spielkram.)
Die Verdoppelung der Signalfläche finde ich gut.
Mich persönlich würden nur stören:
Bei gleichzeitigem Blinken und Bremsen erscheint mir der Blinker zu schwach.
Könnte man mit den IC nicht realisieren, daß bei gleichzeitigem Blinken und Bremsen ca 2/3 der roten LED-Chips auf Rücklichtniveau gedimmt werden?
(Und der Showmodus ist doch alberner Spielkram.)
5 Sterne von mir, sieht wirklich gut aus.
technische Daten laut Hersteller:
Gehäuse: 5mm klar
Material: InGaAIP
Farbe: rot / gelb
Wellenlänge:
rot 620nm - 625nm
gelb 585nm - 590nm
max. Lichtintensität:
rot 6000mcd
gelb 4000mcd
Abstrahlwinkel: ca. 20° - 25°
Spannung (typ.):
rot 2.0V - 2.2V
gelb 1.9V - 2.1V
Betriebsstrom (typ.): 20mA je Chip
Löttemperatur: 260° bis 5 Sekunden
Polung:
1 = - rot
2 = +
3 = - gelb
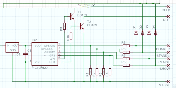
Der Schaltplan ist doch oben? Die LEDs sind alle parallel mit 560 Ohm Vorwiderstand am Plus verschaltet und alle roten Katoden und alle gelben Katoden sind auch jeweils verbunden. Ging ja leider nicht anders.
Gruß René
Gehäuse: 5mm klar
Material: InGaAIP
Farbe: rot / gelb
Wellenlänge:
rot 620nm - 625nm
gelb 585nm - 590nm
max. Lichtintensität:
rot 6000mcd
gelb 4000mcd
Abstrahlwinkel: ca. 20° - 25°
Spannung (typ.):
rot 2.0V - 2.2V
gelb 1.9V - 2.1V
Betriebsstrom (typ.): 20mA je Chip
Löttemperatur: 260° bis 5 Sekunden
Polung:
1 = - rot
2 = +
3 = - gelb
Der Schaltplan ist doch oben? Die LEDs sind alle parallel mit 560 Ohm Vorwiderstand am Plus verschaltet und alle roten Katoden und alle gelben Katoden sind auch jeweils verbunden. Ging ja leider nicht anders.
Gruß René
Die Blinker Leds sind nicht zu schwach. Das kommt leider auf dem Video nicht so gut rüber. Man kann vieles über den Microcontroller machen, aber es sollte schon bleiben. Der Farbunterschied ist schon richtig geil.Romiman hat geschrieben: Bei gleichzeitigem Blinken und Bremsen erscheint mir der Blinker zu schwach.
Könnte man mit den IC nicht realisieren, daß bei gleichzeitigem Blinken und Bremsen ca 2/3 der roten LED-Chips auf Rücklichtniveau gedimmt werden?
(Und der Showmodus ist doch alberner Spielkram.)
Gruß René
Im zweiten Beitrag.amiarts hat geschrieben: Und natürlich das Video:
http://www.youtube.com/watch?v=8lDlnSypA-c
Gruß René
Gruß René
irgendwie ist der schaltplan nicht nachvollziehbar... wie unterscheidest du zwischen Standlicht bzw Fahrlicht und Bremslicht? Du schaltest mit dem Transistor T2 deine ganzen LEDs in rot an oder aus. wie schaltest du die unterschiedliche helligkeit von normallicht und Bremslicht? nach welchem kriterium hast du die 560 ohnm berechnet?
Der Mikrocontroller hat 4 Eingänge. Blinker, Standlicht, Bremse und Show. Je nach Eingangssignal wird dann der jeweilige Transistor angesteuert. Die Dimmung macht natürlich auch der IC per PWM.
Der Widerstand ergibt sich aus Bordspannung-Led-Spannung / Durchlassstrom. Eigentlich ganz einfach?
Gruß René
Der Widerstand ergibt sich aus Bordspannung-Led-Spannung / Durchlassstrom. Eigentlich ganz einfach?
Gruß René
Nein. Hab doch geschrieben, dass der IC auch die Dimmung per PWM macht. Man sieht das doch alles auf dem Video?
Gruß René
Gruß René
Achso, nochwas zur Zulassung. Mir ist bis heute nicht klar, wie diese in.pro Rückleuchten eine Zulassung bekommen konnten. Jede Led hatte eine andere Farbe und Helligkeit. Dazu noch die Schaltung. 4 Leds in Reihe und der Rest parallel. Da war nur je ein Vorwiderstand pro Modul drin! Sawas von billig aufgebaut.
Meine Leds sind selektiert und waren in Farbe und Helligkeit alle gleich. Da alle Leds parallel geschaltet sind, fällt auch nur jeweils Eine aus und nicht gleich 4 Stück. Bei nur einem Vorwiderstand kommen dann die Restlichen Leds sicher schnell nach.
Gruß René
Meine Leds sind selektiert und waren in Farbe und Helligkeit alle gleich. Da alle Leds parallel geschaltet sind, fällt auch nur jeweils Eine aus und nicht gleich 4 Stück. Bei nur einem Vorwiderstand kommen dann die Restlichen Leds sicher schnell nach.
Gruß René
nur mal so am Rande bemerkt, koennte es sein, dass du von elektronischen Grundlagen keinerlei Ahnung hast ?
Ich mein ja nur , du baust irgendwelche LED massengräber , mit gemeinsamen Vorwiderstand für LEDs mit unterschiedlichen Betriebsspannungen. Verheizt sinnlos Strom ohne Ende, betreibst die LEDS am Rande oder ausserhalb ihrer Spezifikation und äusserst dich belustigend über in.pro und deren vermeintlichen billigen unbrauchbaren LED leuchten?
Bin beeindruckt.
Ich mein ja nur , du baust irgendwelche LED massengräber , mit gemeinsamen Vorwiderstand für LEDs mit unterschiedlichen Betriebsspannungen. Verheizt sinnlos Strom ohne Ende, betreibst die LEDS am Rande oder ausserhalb ihrer Spezifikation und äusserst dich belustigend über in.pro und deren vermeintlichen billigen unbrauchbaren LED leuchten?
Bin beeindruckt.
Ich denke nicht, dass meine 20 Jahre Elektronikerfahrung um sonst waren. Wenn Du Dir die Beschaltung der 3 Pin Led angeschaut hättest, dann wüsstest Du, dass eine Reihenschaltung unmöglich ist! Denk mal drüber nach. Dass die Widerstände natürlich die restliche Leistung verbraten muss, ist dann nun mal so.
Die Widerstandsberechung ist vollkommen ok. Es wird über die Schaltung entweder der gelbe oder der rote Chip bestromt. Bei einer Messung der Durchlassspannung ergab sich bei beiden Chips eine Spannung von 2,0V bei 20mA anliegt.
Die Bordspannung nehme ich mit 14,4V an und über die jeweilige Diode und den Transistor fallen jeweils ca. 0,7V ab.
Berechnung wäre demnach:
(14,4V-2V-0,7V-0,7V)/0,02A= 550Ohm --> nächster Wert 560Ohm
Sprich, die Leds laufen perfekt.
Gruß René
Die Widerstandsberechung ist vollkommen ok. Es wird über die Schaltung entweder der gelbe oder der rote Chip bestromt. Bei einer Messung der Durchlassspannung ergab sich bei beiden Chips eine Spannung von 2,0V bei 20mA anliegt.
Die Bordspannung nehme ich mit 14,4V an und über die jeweilige Diode und den Transistor fallen jeweils ca. 0,7V ab.
Berechnung wäre demnach:
(14,4V-2V-0,7V-0,7V)/0,02A= 550Ohm --> nächster Wert 560Ohm
Sprich, die Leds laufen perfekt.
Gruß René
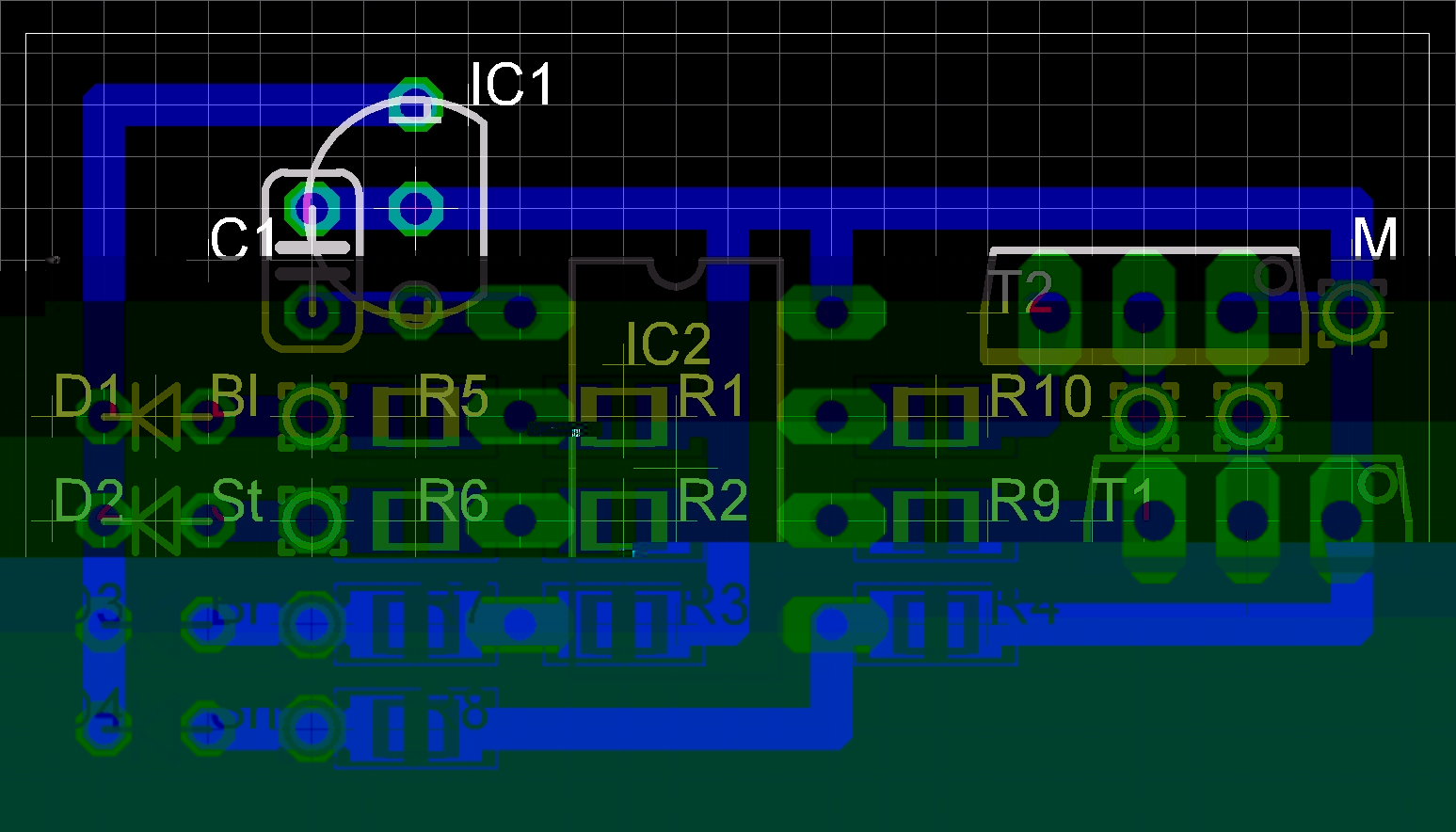
Falls das noch unklar ist. Habe ich noch die Klemme für die LED-Anoden eingezeichnet:
Gruß René
edit: Ich habe auf Wunsch einzelner Forumsteilnehmer die Schaltung mit allen Bauteilbezeichnungen versehen. Die Dioden D1-D4 haben sogar ca. 1,1V Spannungsabfall, womit sich die Vorwiderstände sogar noch weiter verringern würden. Und ja, die Dioden werden mit ca. 1,04A wahrscheinlich leicht überbestromt. Zumindest rein rechnerisch. Da aber die Vorwiderstände etwas größer gewählt wurden, fließen auch keine 20mA durch die Leds.
Gruß René
edit: Ich habe auf Wunsch einzelner Forumsteilnehmer die Schaltung mit allen Bauteilbezeichnungen versehen. Die Dioden D1-D4 haben sogar ca. 1,1V Spannungsabfall, womit sich die Vorwiderstände sogar noch weiter verringern würden. Und ja, die Dioden werden mit ca. 1,04A wahrscheinlich leicht überbestromt. Zumindest rein rechnerisch. Da aber die Vorwiderstände etwas größer gewählt wurden, fließen auch keine 20mA durch die Leds.
Zuletzt geändert von amiarts am Do, 29.03.12, 20:58, insgesamt 2-mal geändert.
Achso fun, falls Du noch eine bessere Idee haben solltest für diese Schaltung, dann immer her damit.
Ich habe noch ca. 20 Umbauanfragen offen.....
Gruß René
Ich habe noch ca. 20 Umbauanfragen offen.....
Gruß René
Die meisten Anfragen kommen alle aus England und CZ. Das der Umbau in Deutschland nicht zulässig ist, sollte jedem hier klar sein.
Gruß René
Gruß René
@ amiarts
Habe die gleichen Rückleuchten und auch das bekannte Problem.
Ich habe vor alle Led´s auszutauschen und das ganze durch zusätzliche Widerstände zu optimieren.
Noch bin ich in der Phase des schlau machen, warte darauf das die Originalleuchten per Post kommen.
Erst dann kann ich anfangen die In Pro´s zu zerlegen.
Was mich jedoch an erster stelle interessiert sind die Platinen der Bremslichter. Hast du da noch Bilder?
Entsprechend kann ich mir Gedanken machen was ich bestellen muss.
Edit:
hat sich erledigt.
Hab meine Rückleuchten demontiert und zumindest bei den Blinklichtern der InPro Rückleuchten die Ursache gefunden, Eiskalte Lötstellen.
Beim Testen hab ich jedoch einen Fehler gemacht, Kurzschluss
2 LED´s abgeraucht.
Lumitronix freud sich, mal zur Sicherheit 55 Led´s bei euch bestellt + Widerstände, nun noch alle austauschen und einkleben.
Immerhin die Bremslichter sind nun wieder OK und wieder eingeklebt.
Habe die gleichen Rückleuchten und auch das bekannte Problem.
Ich habe vor alle Led´s auszutauschen und das ganze durch zusätzliche Widerstände zu optimieren.
Noch bin ich in der Phase des schlau machen, warte darauf das die Originalleuchten per Post kommen.
Erst dann kann ich anfangen die In Pro´s zu zerlegen.
Was mich jedoch an erster stelle interessiert sind die Platinen der Bremslichter. Hast du da noch Bilder?
Entsprechend kann ich mir Gedanken machen was ich bestellen muss.
Edit:
hat sich erledigt.
Hab meine Rückleuchten demontiert und zumindest bei den Blinklichtern der InPro Rückleuchten die Ursache gefunden, Eiskalte Lötstellen.
Beim Testen hab ich jedoch einen Fehler gemacht, Kurzschluss
Lumitronix freud sich, mal zur Sicherheit 55 Led´s bei euch bestellt + Widerstände, nun noch alle austauschen und einkleben.
Immerhin die Bremslichter sind nun wieder OK und wieder eingeklebt.
- Dateianhänge
-
- IMG_3500.jpg (53.62 KiB) 35720 mal betrachtet
-
- IMG_3498.jpg (48.39 KiB) 35720 mal betrachtet
Sorry, war zu Reha. Aber Du scheinst es ja hin bekommen zu haben. Echt eine der billigsten Led-Leuchten von der Machart her, die ich je in meinen Händen hatte. Und das waren schon viele!
Gruß René
Gruß René
Sind zwar meine ersten die habe, dennoch stimme ich dir dazu. Preis/Leistung ist wirklich bescheiden: -verkapseltes Gehäuse, -nur ein Widerstand für alle LED´s, -Led´s sind nicht gesichert gegen Vibrationen.
Ich frag mich warum ich die Dinger überhaupt repariere? Liegt wohl daran das es keine schöneren Rückleuchten in meine Augen am Markt gibt. Und ob ich jetzt Geld für neue Rückleuchten ausgebe und die auch wieder verrecken um sie dann zu repariere oder ob ich gleich bei gehe und mein Möglichstes versuche es besser zu machen. Nach Möglichkeiten bei kleinen Einsatz.
Hab mir auch schon überlegt, das ganze Layout über den haufen zu werfen und eine Schaltung mittels KSQ anzufertigen, jedoch sind meine Kenntnisse hinsichtlich der Elektronik nicht so ausgeprägt. Ich kann einen von Chemie erzählen aber bei der Elektrik stoße ich hier an meine grenzen.
Aber wen du einen tipp für mich hättest wie ich relativ einfach/kostengünstig da ne KSQ-Schaltung da reingelötet (speziell Bremslicht/Standlicht) bekomme wäre ich sehr sehr dankbar.
Ich frag mich warum ich die Dinger überhaupt repariere? Liegt wohl daran das es keine schöneren Rückleuchten in meine Augen am Markt gibt. Und ob ich jetzt Geld für neue Rückleuchten ausgebe und die auch wieder verrecken um sie dann zu repariere oder ob ich gleich bei gehe und mein Möglichstes versuche es besser zu machen. Nach Möglichkeiten bei kleinen Einsatz.
Hab mir auch schon überlegt, das ganze Layout über den haufen zu werfen und eine Schaltung mittels KSQ anzufertigen, jedoch sind meine Kenntnisse hinsichtlich der Elektronik nicht so ausgeprägt. Ich kann einen von Chemie erzählen aber bei der Elektrik stoße ich hier an meine grenzen.
Aber wen du einen tipp für mich hättest wie ich relativ einfach/kostengünstig da ne KSQ-Schaltung da reingelötet (speziell Bremslicht/Standlicht) bekomme wäre ich sehr sehr dankbar.
Da nimm lieber einen 12V Festspannungsregler für jeden Eingang und in jeden Strang ein Vorwiderstand. Das reicht bei diesen Leds völlig aus.
Du brauchst auch den Festspannungsregler nicht wirklich, wenn Du die Vorwiderstände einfach etwas höher dimmensionierst.
Gruß René
Du brauchst auch den Festspannungsregler nicht wirklich, wenn Du die Vorwiderstände einfach etwas höher dimmensionierst.
Gruß René
OK. mein Plan sah folgendermaßen aus bei den Blinkern. Die 4 Led´s in reihe belassen nur durch neue mit 3.2V und 20mA austauschen, einen Wiederstand in der Mitte dazwischen einbauen 82 Ohm, Original Wiederstand mit 30 Ohm drinnen lassen der ja alle 24 Led´s absichert ( 4x6 ). Hoffe das die Helligkeit ausreichend ist, aber das wird ein Test ergeben. Ich denke das sollte sicher sein. Des Weiteren werde ich die Led´s gegen Vibrationen auf der Platine mit Patex sichern. Sollte dann ein Auto leben lang halten, so hoffe ich.


