LL-MOSFET und PWM: wieso wird das Signal invertiert

Fragen zu Schaltungen, Elektronik, Elektrik usw.

Moderator: T.Hoffmann

Antworten
grange
User
User
Beiträge: 42
Registriert: So, 04.05.14, 18:10

So, 21.01.18, 11:24

Hi Leute,

heute stehe ich vor folgender Tatsache und verstehe die Hintergründe leider nicht:

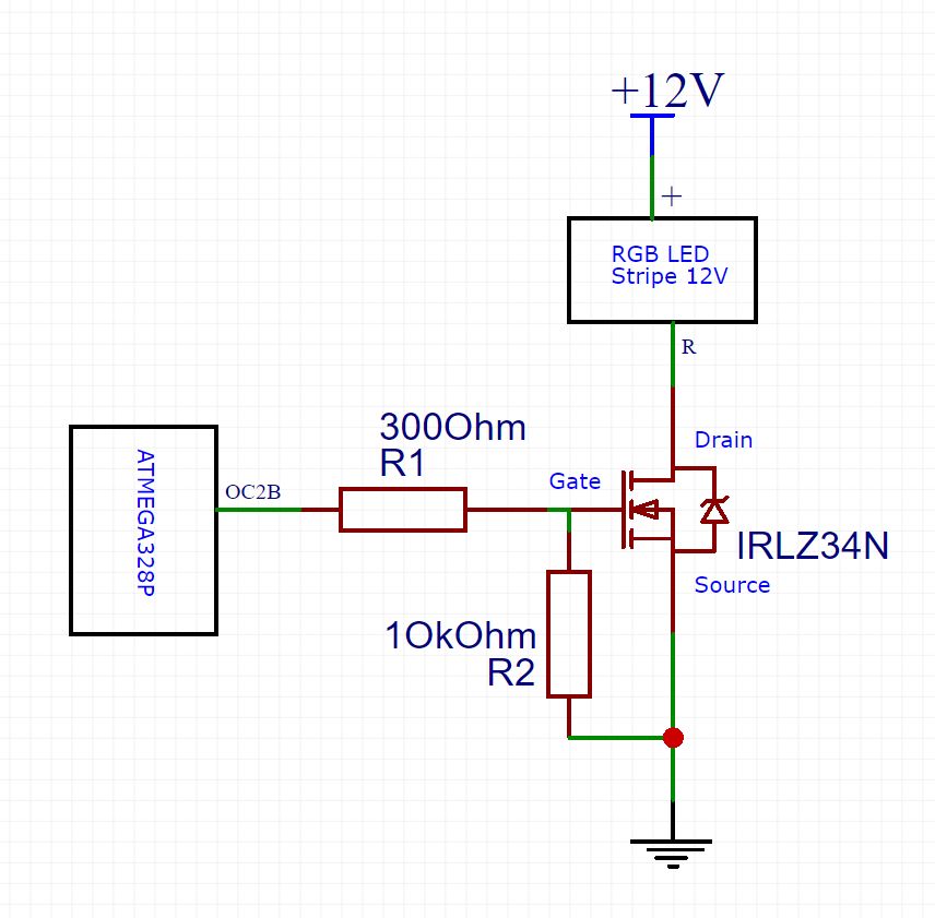
ich habe mittels ATMEGA328P eine Schaltung aufgebaut, um eine RGB-LED zu schalten bzw. faden zu lassen. Das funktioniert soweit ganz gut, also bin ich nun den Schritt von einer einzelnen RGB-LED (20mA, gemeinsame Anode) auf einen winzigen Abschnitt eines LED-Stripes (12V, gemeinsame Anode) gegangen. Dazu habe ich nun mal testweise einen IRLZ34N verwendet. Die vereinfachte Schaltung ist angehängt, wobei ich aber zwecks Übersichtlichkeit die Beschaltung des µC weggelassen habe.

Jedenfalls ist nun das PWM-Signal genau invertiert im Vergleich zum Test an der RGB LED (1 = HIGH, 255 = LOW).
Da sowohl die einzelne LED als auch der Stripe gemeinsame Anode haben, verstehe ich aber das Ergebnis nicht. Bei beiden Aufbauten ist doch die Anode an + und Masse wird durch den µC geschalten. In einem Fall direkt, im anderen Fall über den IRLZ34N.

Habe bereits daran gedacht, ob es ein Problem mit der PWM-Frequenz in Verbindung mit dem MOSFET ist. Softwareseitig habe ich hier eine invertierte Fast PWM ("set on compare match, clear at bottom") mit Prescaler 64 am laufen. Dass ich hier non-inverted verwenden könnte ist mir klar, ich wollte jedoch verstehen wieso es sich so verhält wie es sich verhält.

-- EDIT -- ich glaube, ich habe es mir gerade selbst erklärt. Bei der einzelnen LED ist der Potentialunterschied bei LOW erreicht, beim LED-Stripe aber bei HIGH (MOSFET schaltet dann Masse durch)

Wenn es stimmt, dann betreibe ich bei 16MHz Taktfrequenz, 8 Bit Auflösung und Prescaler 64 hier also die PWM mit einer Frequenz von 16*10^6 / 2^8 / 64 ~= 1kHz
Kommt der IRLZ34N damit klar? Kann ich die Frequenz eigentlich hardwareseitig noch reduzieren, außer von Fast PWM auf Phase Correct PWM umzustellen?

Bin über jeden Denkanstoß dankbar :)
Vielen Dank & lg
Dateianhänge
easyEAD_simple_MOSFET.jpg
dieterr
Hyper-User
Hyper-User
Beiträge: 1188
Registriert: Mo, 04.01.16, 18:16

So, 21.01.18, 11:56

grange hat geschrieben: -- EDIT -- ich glaube, ich habe es mir gerade selbst erklärt. Bei der einzelnen LED ist der Potentialunterschied bei LOW erreicht, beim LED-Stripe aber bei HIGH (MOSFET schaltet dann Masse durch)
Richtig gefolgert.
grange hat geschrieben:Wenn es stimmt, dann betreibe ich bei 16MHz Taktfrequenz, 8 Bit Auflösung und Prescaler 64 hier also die PWM mit einer Frequenz von 16*10^6 / 2^8 / 64 ~= 1kHz
Kommt der IRLZ34N damit klar? Kann ich die Frequenz eigentlich hardwareseitig noch reduzieren, außer von Fast PWM auf Phase Correct PWM umzustellen?
Die 1kHz (nicht nachgerechnet) sind eigentlich gut, da flimmert nichts und für den Mosfet kein Problem. Warum willst du reduzieren?
grange
User
User
Beiträge: 42
Registriert: So, 04.05.14, 18:10

So, 21.01.18, 11:58

Danke für die Bestätigung!
dieterr hat geschrieben: Die 1kHz (nicht nachgerechnet) sind eigentlich gut, da flimmert nichts und für den Mosfet kein Problem. Warum willst du reduzieren?
Würde ich nicht wollen, nur wenn der MOSFET mit 1kHz nicht klarkommen würde, müsste ich reduzieren und hatte mich gefragt, wie ich das anstellen würde.
grange
User
User
Beiträge: 42
Registriert: So, 04.05.14, 18:10

Mo, 22.01.18, 10:15

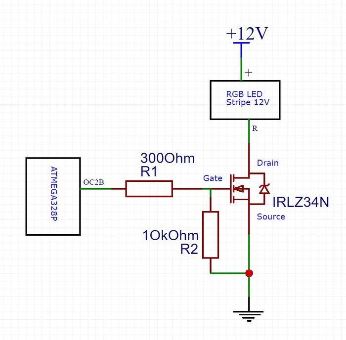
Ist denn die Beschaltung des Stripes lt. Schaltbild so grundsätzlich ok?
Selbst mit nur 10cm Stripe resettet der µC, sobald ich die PWM einschalte (bei 100% on bzw. off nicht, bei allen anderen Werten jedoch schon).

Mit meiner RGB-LED läuft soweit alles stabil :(

Danke für jeden Input!
lg
Borax
Star-Admin
Star-Admin
Beiträge: 12243
Registriert: Mo, 10.09.07, 16:28

Mo, 22.01.18, 11:47

Ist denn die Beschaltung des Stripes lt. Schaltbild so grundsätzlich ok?
Ja. R2 ist nicht zwingend nötig, sorgt aber beim Einschalten des ATMega für stabile Verhältnisse (aus).
Selbst mit nur 10cm Stripe resettet der µC, sobald ich die PWM einschalte
Da würde ich von einer unsauberen Versorgungsspannung ausgehen. Wie wird denn der ATMega versorgt? Auch von den 12V?
grange
User
User
Beiträge: 42
Registriert: So, 04.05.14, 18:10

Di, 23.01.18, 15:30

Hi Borax,

danke soweit. R2 brauche ich, da sonst der MOSFET "offen" bleibt, d.h. sobald ich einmal 5V an Gate hatte, bleibt Source-Drain leitend.
Die Versorgungsspannung sollte mittlerweile stabil sein.

Ich werde den Schaltplan noch aktualisieren, sobald ich arbeitstechnisch dazu komme. Hier ist aber die letzte Version, bis auf dass die KSQs und die RGB-LED bereits durch die MOSFETs und den 10cm LED Stripe ersetzt wurden (sozusagen sind beide Schaltpläne zu mergen).

Danke für die Hilfe wiedermal :)
Dateianhänge
schaltbild_easyEDA.png
Borax
Star-Admin
Star-Admin
Beiträge: 12243
Registriert: Mo, 10.09.07, 16:28

Di, 23.01.18, 16:27

Keine Ahnung was da schief gehen soll. Ich hab das ja auch schon x Mal gemacht. Da gab es keine Probleme. Du kannst ja testweise mal den 300 Ohm Widerstand vor dem Gate auf mehrere KOhm erhöhen (und dann idealerweise ein Tastverhältnis um die 50% verwenden). Dann ist die Last am ATMega auf alle Fälle minimal (dann spielt auch die Versorgungsspannung nur noch eine geringe Rolle). Wenn der µC dann immer noch resettet, liegt es eher an irgendwas anderem...
grange
User
User
Beiträge: 42
Registriert: So, 04.05.14, 18:10

Di, 23.01.18, 17:20

Ja, das Elektroniker-Glück ist nicht auf meiner Seite :)
Was ich noch vergessen hatte: das Netzteil liefert 12V direkt an den Stripe und an einen lm2596 -411 Buck-Converter, der anstelle des eingezeichneten Labornetzteils dann die Schaltung mit 5 Volt versorgt.

Werde sobald ich kann den hochohmigen R1 ausprobieren, komme leider aber erst Samstag wieder dazu. Aber gröbere Schnitzer in der Schaltung kann ich ja nun zumindest ausschließen.

Danke dir!

PS: habe auch schon versucht herauszufinden, ob ein Interrupt den Reset verursacht. Badisr_vect triggert jedoch nicht und aus dem Register kann ich auch nichts auslesen. Lediglich beim gewollten Reset per Taster steht das entsprechende Bit dann auch auf 1.
BMK
Mega-User
Mega-User
Beiträge: 193
Registriert: Sa, 31.01.09, 11:21

Di, 23.01.18, 17:39

Was gelegentlich übersehen wird (ohne dir auf den Schlips zu treten):

Source des Mosfets (=GND) muss nicht nur mit dem Minus des 12V Netzteils verbunden werden,
sondern auch mit dem GND des ATMEGA, also auf der 5V Seite, damit Bezugspotential da ist.
Ansonsten bekommt man die merkwürdigsten, unerklärlichen Effekte.
grange
User
User
Beiträge: 42
Registriert: So, 04.05.14, 18:10

Di, 23.01.18, 17:44

BMK hat geschrieben:Was gelegentlich übersehen wird (ohne dir auf den Schlips zu treten):

Source des Mosfets (=GND) muss nicht nur mit dem Minus des 12V Netzteils verbunden werden,
sondern auch mit dem GND des ATMEGA, also auf der 5V Seite, damit Bezugspotential da ist.
Ansonsten bekommt man die merkwürdigsten, unerklärlichen Effekte.
Danke, habe ich gerade kontrolliert. Ganz klar ist es mir aber nicht... Source ist mit GND des ATMEGA verbunden. Meinst du, dass ich eine zusätzliche Verbindung zu Minus des Labornetzteils brauche?
dieterr
Hyper-User
Hyper-User
Beiträge: 1188
Registriert: Mo, 04.01.16, 18:16

Di, 23.01.18, 19:27

[quote="grange"Selbst mit nur 10cm Stripe resettet der µC, sobald ich die PWM einschalte (bei 100% on bzw. off nicht, bei allen anderen Werten jedoch schon).
[/quote]

Reset auch ganz ohne Stripe? Dem Mosfet passiert ohne Last ja erst mal nichts. Dann weißt du eher, ob es durch die Software oder Hardware verursacht wird.

grange hat geschrieben: Ich werde den Schaltplan noch aktualisieren, sobald ich arbeitstechnisch dazu komme. Hier ist aber die letzte Version, bis auf dass die KSQs und die RGB-LED bereits durch die MOSFETs und den 10cm LED Stripe ersetzt wurden (sozusagen sind beide Schaltpläne zu mergen).
Was bedeuten die verschiedenen 5V und GND, links am Netzteil und in der Mitte (Pin22/Pin20).

Praktisch macht es immer Sinn, GND auch von verschiedenen Spannungsquellen immer an einem Punkt zusammenzuführen. Und ich hoffe mal, deine reale Ausführung ist nicht so "wüscht" wie der Plan :lol:
grange
User
User
Beiträge: 42
Registriert: So, 04.05.14, 18:10

Di, 23.01.18, 20:27

Wie beschrieben: mit RGB LED passiert kein Reset, ohne LED Stripe ebenso wenig.

Die zwei 5V waren ein Versuch, nicht noch mehr Leitungen quer durch den Plan führen zu müssen. Wie die reale Schaltung am Breadboard aussieht, kannst du dir denken :-D
Wenn das mal stabil läuft, werden dann PCB bestellt.
dieterr
Hyper-User
Hyper-User
Beiträge: 1188
Registriert: Mo, 04.01.16, 18:16

Mi, 24.01.18, 08:37

grange hat geschrieben:Wie beschrieben: mit RGB LED passiert kein Reset, ohne LED Stripe ebenso wenig.
Dann würde ich noch probieren, den Stripe durch die RGB-LEDs zu ersetzen, die aber über den Mosfet ansteuern. Und logischerweise noch Widerstände, zB 1k, je nachdem was du da hast zwischen 500Ohm und 5k. Damit siehst du dann, ob die Ansteuerung mit den Mosfets das Problem verursacht, oder die Last an den Mosfets.
grange
User
User
Beiträge: 42
Registriert: So, 04.05.14, 18:10

Mi, 24.01.18, 21:11

Ich habe nun nochmal alles durchprobiert und offenbar gibt es irgendeine Brücke im Breadboard bei MOSFET 3. Habe den Baustein wo anders hingelegt und siehe da, alles stabil.
die 300 Ohm an Gate reichen also offenbar auch mit 5M LED Stripe. Die Masseverbindungen habe ich aber gelegt, danke nochmal für den Hinweis. Das vereinfacht auch die Beschaltung in Zukunft :-P

Ich danke euch für eure Hilfe und werde mir ein neues Breadboard zulegen :)

lg
Amila
Mini-User
Beiträge: 1
Registriert: Mi, 24.01.18, 22:24

Mi, 24.01.18, 22:26

Hello Leute :)
Benutzeravatar
Achim H
Star-Admin
Star-Admin
Beiträge: 13067
Registriert: Mi, 14.11.07, 02:14
Wohnort: Herdecke (NRW)
Kontaktdaten:

Mi, 24.01.18, 22:42

Sprechen wir denglisch (deutsch + englisch gemischt)?
Antworten